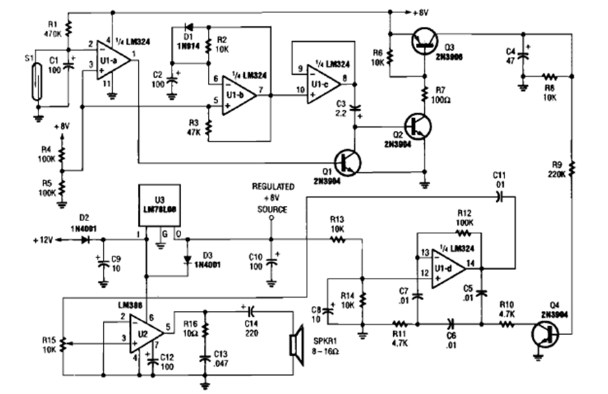
This alarm goes off if someone leaves a door open. We found it in the Encyclopedia of Electronic Circuits Volume 5 from 1995. The circuit uses components that are still common today.
We found this test circuit in a March 1967 Radio Electronics. The circuit uses a zener-regulated supply and...
We found this circuit in a 1995 publication. It applies to transceivers in the citizen's range (11...
The figure shows how to associate flip-flops in a shift register to obtain a lower frequency...