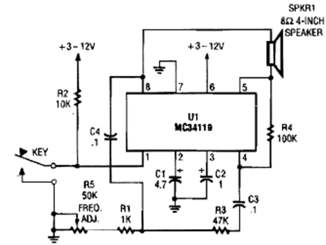
This variable frequency circuit was found in a Popular Electronics from the 90s. The circuit outputs to a small speaker and can be powered by voltages as low as 3 V.
Rechargeable Nicad batteries type AA, C or D can be recharged with this circuit, which is nothing...
The figure circuit is a modulated tone generator, with the effect of interval beeps. The frequency of...
This circuit, very traditional, was found in a practical Elettronica of 1977. The source cannot be of...