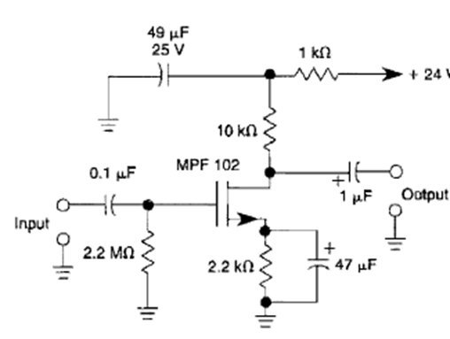
This general-purpose amplifier stage was found in the 1995 Encyclopedia of Electronic Circuits Volume 5. Any JFET can be used and the passband is 100 kHz with 20 dB of gain.

This general-purpose amplifier stage was found in the 1995 Encyclopedia of Electronic Circuits Volume 5. Any JFET can be used and the passband is 100 kHz with 20 dB of gain.
