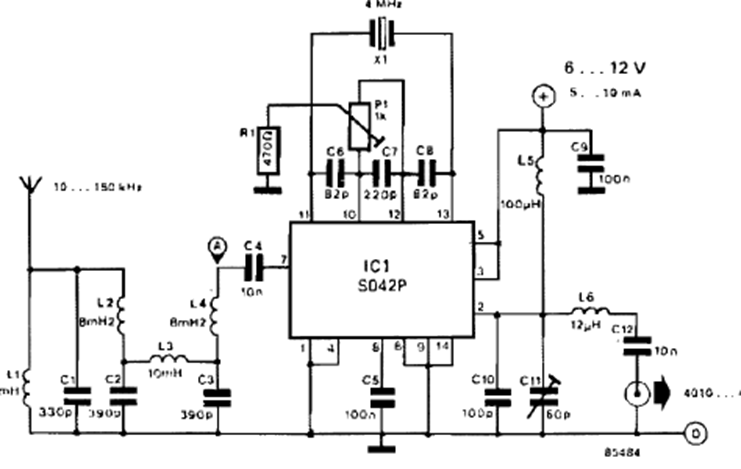
With this circuit, signals in the range of 10 kHz to 150 kHz can be received at close to 4 MHz from a shortwave receiver. The circuit is from a 303 Circuits from the 90s.
Found in an English documentation, the output transistor of this circuit must be in accordance with the...
This circuit was found in old FET documentation, but it applies to any modern common JFET. The...
March 2017 - The integrated circuit division of IXYS is presented the integrated relay that makes...