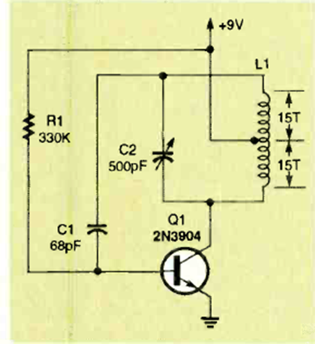
When operating near a medium wave radio, the signal frequency changes and this can be heard on the radio. The circuit is from an Electronics Now from May 1994.

When operating near a medium wave radio, the signal frequency changes and this can be heard on the radio. The circuit is from an Electronics Now from May 1994.
