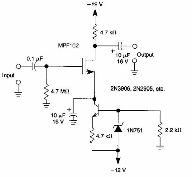
This circuit was obtained from ancient American documentation. The circuit combines a JFET with a Bipolar in one step with a polarization circuit. The circuit applies to other FETs.

This circuit was obtained from ancient American documentation. The circuit combines a JFET with a Bipolar in one step with a polarization circuit. The circuit applies to other FETs.
