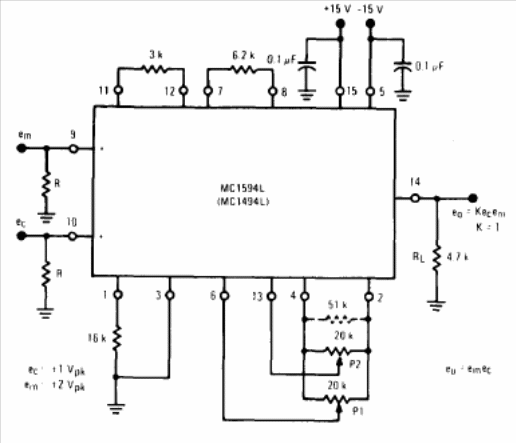
This circuit is from the Motorola Linear Databook from 1990. The integrated circuit used is uncommon today.
This circuit was obtained from a 90s Radio Electronics. The value of R1 determines the scale...
This small signal injector generator was found in the February 1971 issue of Radio Electronics magazine....
This is one of the many versions of cricket that the reader can find on this site. This circuit is...