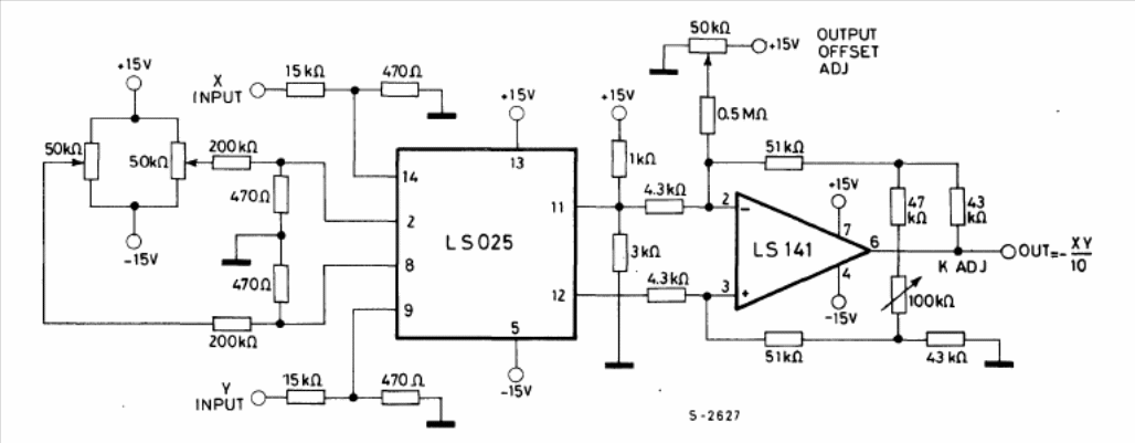
This circuit was obtained in the SGS manual of linear integrated circuits of 1982. The components used are not common today, but LS141 is equivalent to the 741. The circuit requires a symmetrical source.
This circuit was obtained in the SGS manual of linear integrated circuits of 1982. The components used are not common today, but LS141 is equivalent to the 741. The circuit requires a symmetrical source.