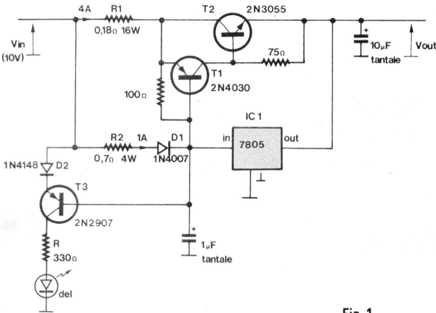
This circuit was found in an old French documentation, but it is current if we use the BC547 for T3 and BD136 for T2. The 2N3055 and the integrated circuit must have heat sinks. The input must be from 8 to 12 V.
This circuit was found in an old French documentation, but it is current if we use the BC547 for T3 and BD136 for T2. The 2N3055 and the integrated circuit must have heat sinks. The input must be from 8 to 12 V.