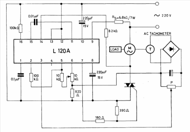
This triac power control circuit makes use of an SGS integrated circuit, which is uncommon nowadays, since the source is from 1982. The circuit contains the trigger elements and the zero-crossing switch integrated in the component. The circuit is for the 220 V network.




