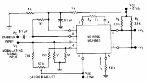
The presented circuit uses a component that is not very common today. We found this modulator configuration in Motorola's 1990 Linear Databook.

The presented circuit uses a component that is not very common today. We found this modulator configuration in Motorola's 1990 Linear Databook.
