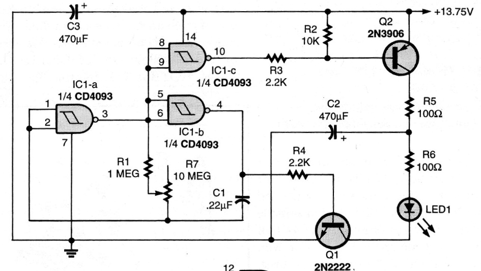
We found this configuration in a 1990 Poptronics. The circuit can be powered by voltages between 6 and 15 V, changing the resistors in series with the LED. The frequency is set at R7.
A high-frequency square wave oscillator using an LC-tuned circuit is shown bellow. The upper...
Texas Instruments TMP116 and TMP116N digital temperature sensors can be obtained from Mouser...
The integrated circuit used in this configuration is uncommon today. The diodes are for general use...