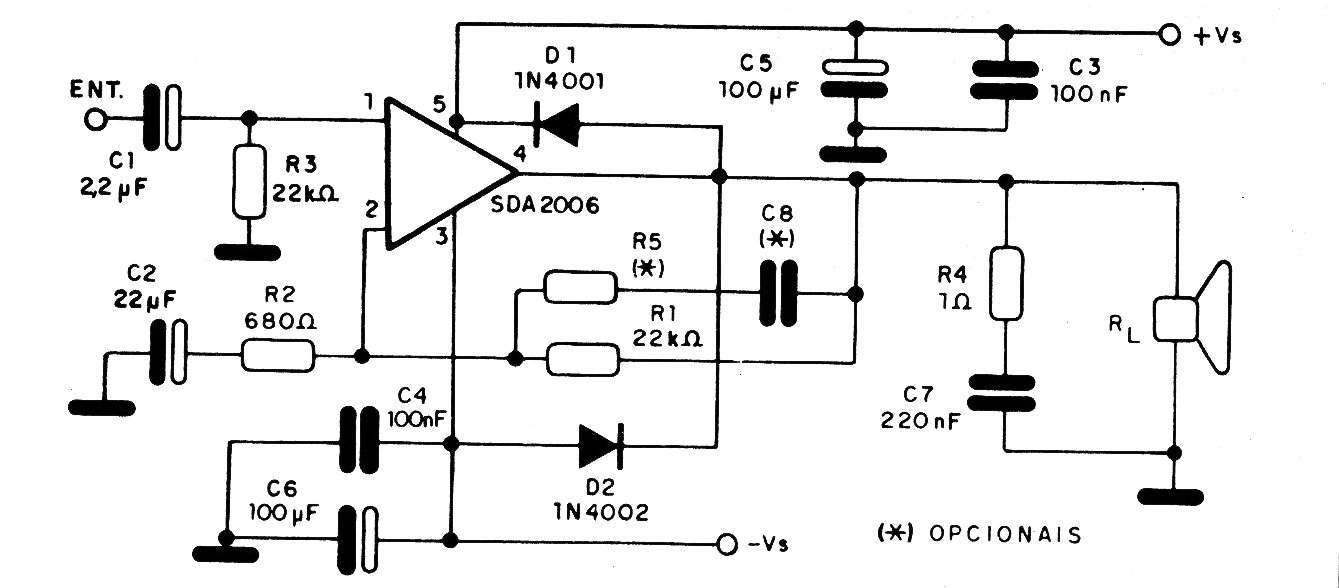
This amplifier provides a power of 8 W with 12 V symmetrical power. The gain of 30 dB and the resting current is 40 mA on average. The integrated circuit must be mounted on a heatsink and the load is 4 ohms.
This amplifier provides a power of 8 W with 12 V symmetrical power. The gain of 30 dB and the resting current is 40 mA on average. The integrated circuit must be mounted on a heatsink and the load is 4 ohms.