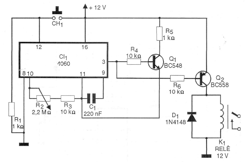
This circuit was found in a 1997 magazine. It uses a CMOS 4060 circuit powered by 12 V which is the voltage of the excited relay. The time adjustment ranges from 30 seconds to an hour and a half with the indicated components, but the C1 capacitor can be extended for longer times.




