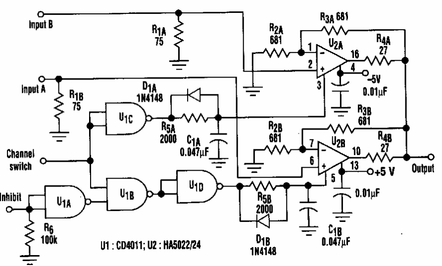
This low impedance circuit was found in an Electronic Design from the 90's. Operational amplifiers admit equivalents.
We found this circuit in an old Mullard (Philips) documentation. The load must be according to the...
This circuit is from a Radio Electronics from October 1970. The circuit uses transistors from that...
Obtained from a 1996 documentation, this circuit uses common components and has a voltage gain of 200...