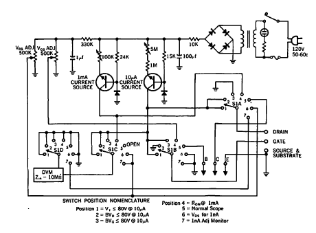
This circuit was found in a 1964 MOSFET applications manual. The circuit uses period general purpose transistors, modern equivalents can be used.

This circuit was found in a 1964 MOSFET applications manual. The circuit uses period general purpose transistors, modern equivalents can be used.
