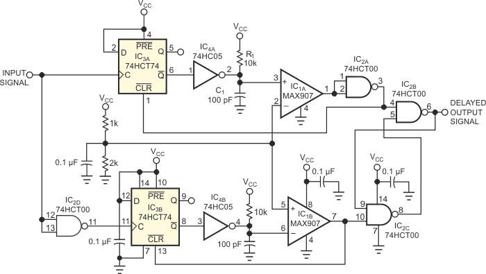
This TTL delay circuit has long delay times which can be determined by R1 and C1. The base is in common TTL and Maxim's MAX907.
This VHF transmitter was found in Radio Electronics magazine from June 1964. The transistor is an...
This two-transistor circuit is from a Radio Electronics magazine from April 1965. The transistors are...
This circuit was found in a 1967 documentation. The switch diode is a component of the time and is...