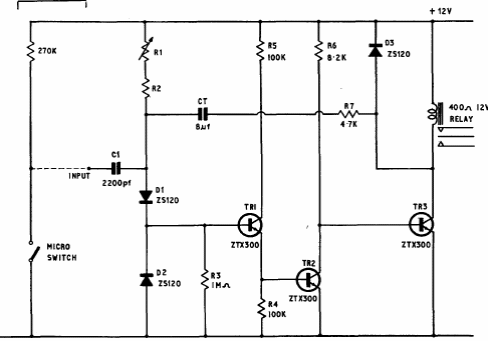
We found this timer for times of a few minutes in a 1974 Ferranti transistor manual. The relay is 37 mA sensitive type.

We found this timer for times of a few minutes in a 1974 Ferranti transistor manual. The relay is 37 mA sensitive type.