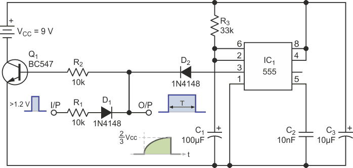
In the standby condition, the consumption of this timer circuit is practically nil. The idea is a configuration that drastically reduces quiescent current. We found it on the Internet documentation.
In the standby condition, the consumption of this timer circuit is practically nil. The idea is a configuration that drastically reduces quiescent current. We found it on the Internet documentation.