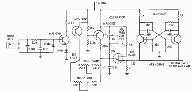
This circuit using only transistors was found in documentation from 1977. The frequency is 4250 pulses per second. Components can be switched to other frequencies.

This circuit using only transistors was found in documentation from 1977. The frequency is 4250 pulses per second. Components can be switched to other frequencies.
