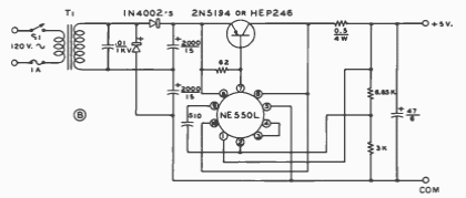
Found in a 1977 documentation, this power supply uses an integrated regulator circuit from the time. The transistor is according to the output current.

Found in a 1977 documentation, this power supply uses an integrated regulator circuit from the time. The transistor is according to the output current.
