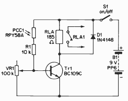
This circuit uses a sensitive 9V relay but can be built with 6 or 12V relays by changing the power supply. Sensitivity is set in VR1. The transistor can be the BC548.

This circuit uses a sensitive 9V relay but can be built with 6 or 12V relays by changing the power supply. Sensitivity is set in VR1. The transistor can be the BC548.
