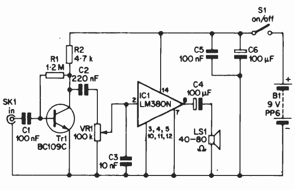
Using the LM380, this circuit provides a power of the order of 200 mW. In it we have a stage of pre-amplification for microphone. The power supply can be 6 to 12 V.

Using the LM380, this circuit provides a power of the order of 200 mW. In it we have a stage of pre-amplification for microphone. The power supply can be 6 to 12 V.
