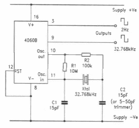
We found this oscillator in an old documentation. The crystal frequency can be different to get other output frequencies.
This circuit was suggested by the Texas Instruments optoelectronics manual. The same configuration can be...
This configuration for latching automation using relays was found in Radio Electronics magazine from...
Once fired, it cannot be turned off except by a specific movement that only the builder knows....