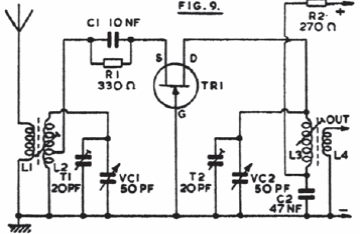
This common gate circuit for the 13 to 30 MHz band was found in old English documentation. Transistors can be BF245 or MPF102.

This common gate circuit for the 13 to 30 MHz band was found in old English documentation. Transistors can be BF245 or MPF102.
