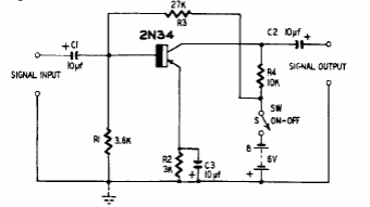
This amplifying step was found in an old American publication. The transistor is made of germanium and the gain reaches -6 dB.

This amplifying step was found in an old American publication. The transistor is made of germanium and the gain reaches -6 dB.
