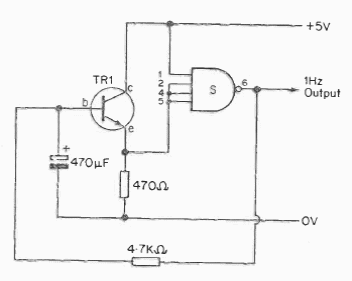
This circuit provides a 1 Hz signal given by the capacitor, which can be changed. The gate is TTL and must be powered by 5 V.

This circuit provides a 1 Hz signal given by the capacitor, which can be changed. The gate is TTL and must be powered by 5 V.
