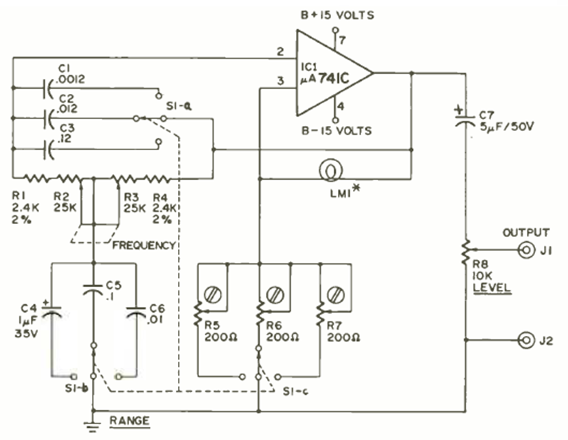
This circuit is from the time when the 741 was first introduced. It was published in the February 1971 issue of Radio Electronics magazine. The circuit generates signals from 20 Hz to 20 kHz. I assembled this circuit at the time and, with some adaptations, published it in one of the magazines I worked for.




