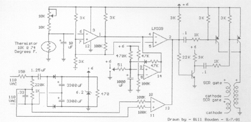
This 1 kW circuit was found in documentation from the 90s. The sensor is a thermistor, and the series potentiometer must be changed to use with thermistors with different characteristics than those indicated. The circuit uses a transformer to trigger the SCR.




