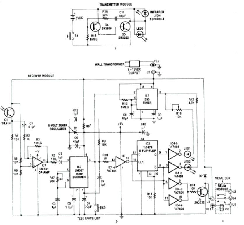
This circuit was found in the Electronics Experimenter Handbook from 1991. The circuit controls a simple relay for the purpose of turning circuits on or off or switching audio channels.
We found this test circuit in a March 1967 Radio Electronics. The circuit uses a zener-regulated supply and...
We found this circuit in a 1995 publication. It applies to transceivers in the citizen's range (11...
The figure shows how to associate flip-flops in a shift register to obtain a lower frequency...