Based on CMOS logic gates, this circuit was found in an Electronic Design from the 90s. The circuit is for voltages from 11 to 15V, but it can be changed,
We found this test circuit in a March 1967 Radio Electronics. The circuit uses a zener-regulated supply and...
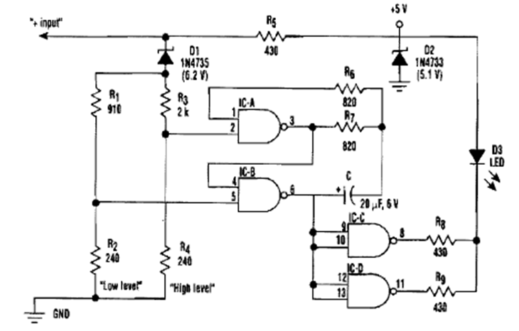
We found this circuit in a 1995 publication. It applies to transceivers in the citizen's range (11...
The figure shows how to associate flip-flops in a shift register to obtain a lower frequency...