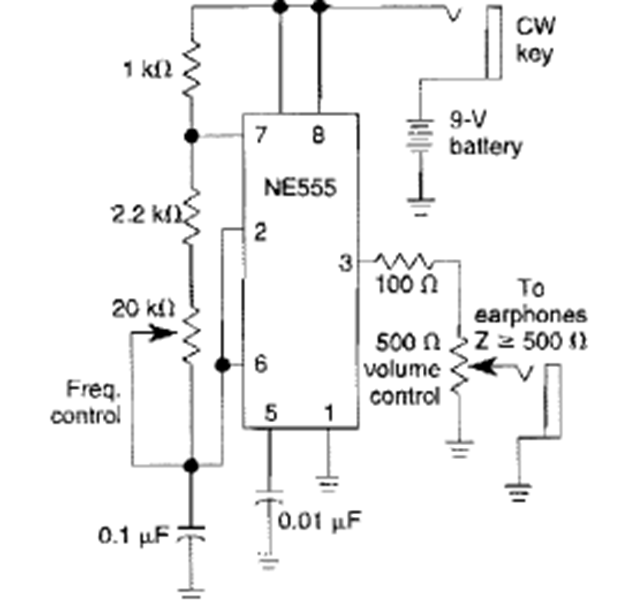
This circuit found on a William Sheets can be used with a headphone or external amplifier. The tone is adjusted with the potentiometer.

This circuit found on a William Sheets can be used with a headphone or external amplifier. The tone is adjusted with the potentiometer.
