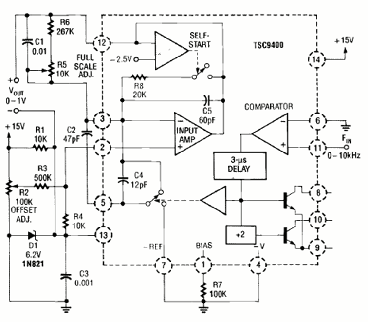
This circuit converts signals from 0 to 19 kHz into voltages from 0 to 1 V. The circuit is from a Radio Electronics magazine from June 1991. Components can be changed for other frequency ranges.
This circuit converts signals from 0 to 19 kHz into voltages from 0 to 1 V. The circuit is from a Radio Electronics magazine from June 1991. Components can be changed for other frequency ranges.