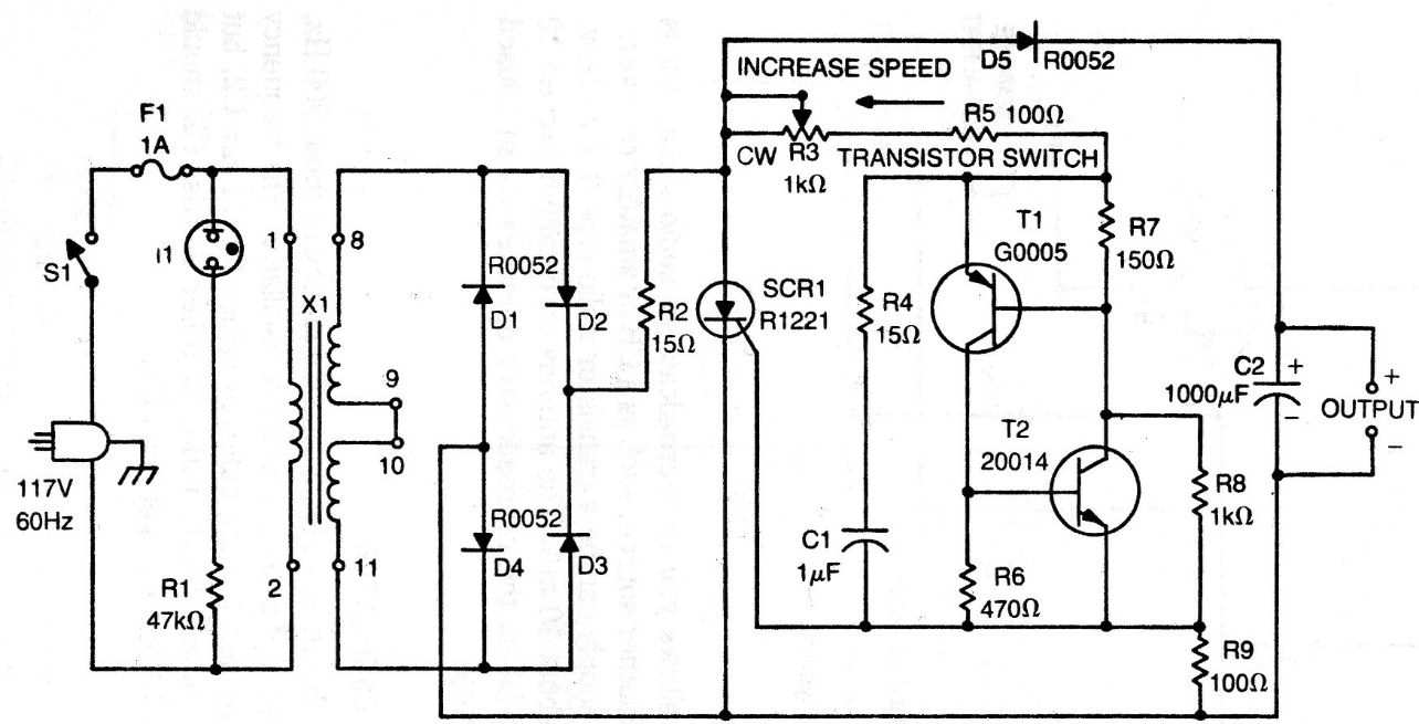
We found this speed control for miniature cars in an American publication from the 70s. With changes in the components, the circuit can be assembled today. The transformer is 12 V with at least 3 A and the SCR can be the TIC106. The transistors are BC558 for T1 and BC548 for T2. The rectifier bridge diodes can be 1N5402. The other components admit small changes in values according to current standards. The SCR must be mounted on a heat sink.




