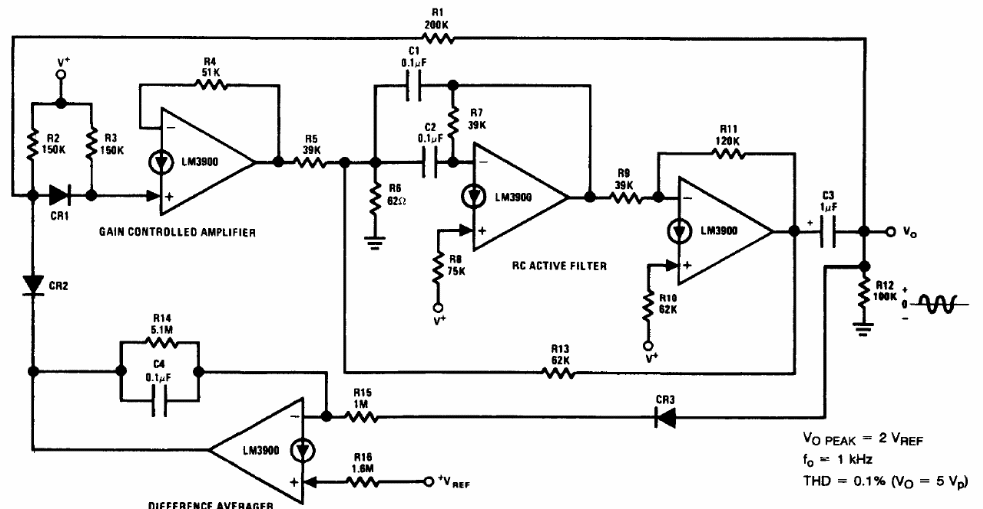
We found this circuit in the 1994 Linear Applications Handbook from National Semiconductor. The circuit uses an LM3900 transconductance operational amplifier. Capacitors can be changed to produce signals from other frequencies.
We found this circuit in the 1994 Linear Applications Handbook from National Semiconductor. The circuit uses an LM3900 transconductance operational amplifier. Capacitors can be changed to produce signals from other frequencies.