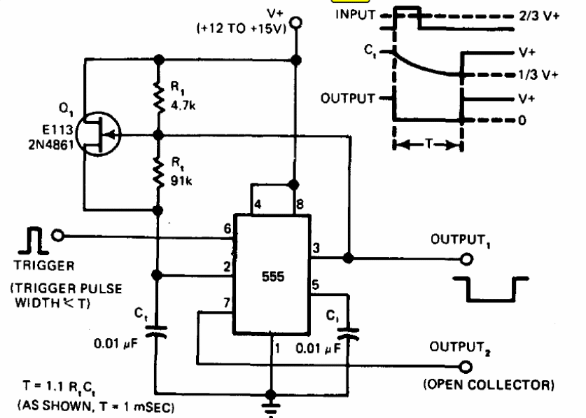
This circuit is from a 1977 application manual for timers. The circuit provides a negative pulse whose duration is T = 1.1 x R1 x C1. The FET can be the BF245 and the graph next to the diagram provides the shapes of the signals obtained.
This circuit is from a 1977 application manual for timers. The circuit provides a negative pulse whose duration is T = 1.1 x R1 x C1. The FET can be the BF245 and the graph next to the diagram provides the shapes of the signals obtained.