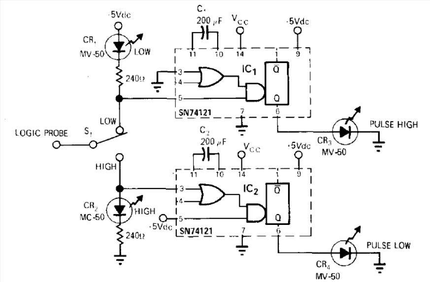
This circuit is indicated for the analysis of pulses in TTL circuits. The circuit is from a documentation from the 70s and must be powered with a 5V voltage.
This circuit detects the small variation in the car battery voltage that occurs when the door is...
This circuit shows how a simple one-transistor stage can be used to Power high current loads from...
This small stereo amplifier is suitable for listening with low impedance headphones with excellent...