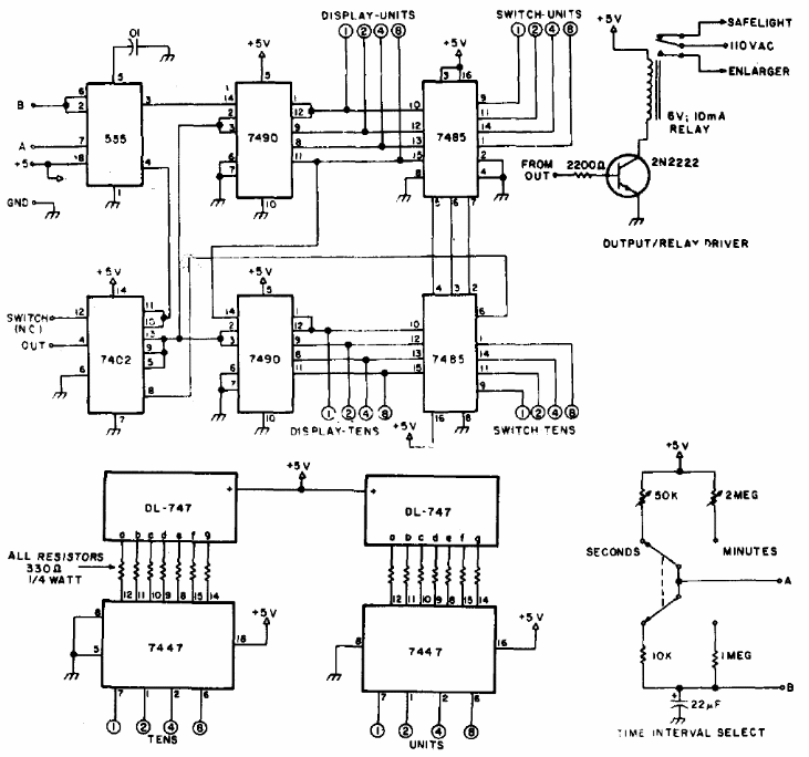
This TTL circuit with a two-digit display provides intervals of up to 99 minutes, programmed in thumbwhell switches. The circuit is from a 1977 technical documentation, and must be powered with 6 V. For the relay, we can use 6 V types, changing the power only in this step. The circuit can operate in conjunction with microcontrollers as a shield.




