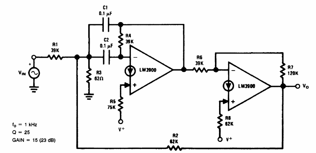
We found this circuit with a Q factor of 25 in the Linear Applications Handbook by National Semiconductor. The circuit uses transconductance operational amplifiers and can be changed to other frequencies with the exchange of C1 and C2.
We found this circuit with a Q factor of 25 in the Linear Applications Handbook by National Semiconductor. The circuit uses transconductance operational amplifiers and can be changed to other frequencies with the exchange of C1 and C2.