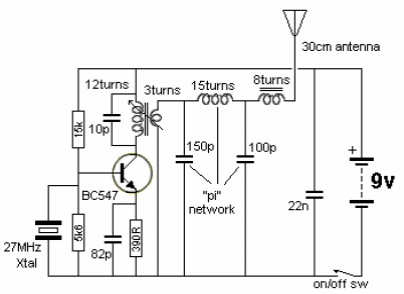
This small transmitter for telegraphy (CW) or remote control operates at the frequency determined by the crystal. The range is small and eventually a modulator circuit can be added.

This small transmitter for telegraphy (CW) or remote control operates at the frequency determined by the crystal. The range is small and eventually a modulator circuit can be added.
