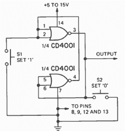
Using the CMOS 4001 we found this circuit in the October 1974 Radio Electronics magazine. The power supply depends on the application. The other two ports of the 4001 can be used for other purposes.

Using the CMOS 4001 we found this circuit in the October 1974 Radio Electronics magazine. The power supply depends on the application. The other two ports of the 4001 can be used for other purposes.
